Skip to content

Streamed: Tearing Down Spotify

Corin Faife looks at the upcoming book release, Spotify Teardown: Inside the Black Box of Streaming Music, a work which takes a hands-on look at the Spotify including the process. Continue reading [https://www.hypebot.com/hypebot/2019/09/_____________________________-guest-post-by-breaker-of-medium-

2
Corin Faife looks at the upcoming book release, Spotify Teardown: Inside the Black Box of Streaming Music, a work which takes a hands-on look at the Spotify including the process of setting up a fake record label to upload tracks to the platform.

_____________________________

Op-ed by Corin Faife of Breaker via MediumSTREAMED is a regular column covering the people, companies and ideas behind the new media economy, written by Corin Faife and published by Breaker. It’s 1 pm on a sunny weekday afternoon and I’m writing the draft of this article — the first installment of a new column, by the way — in Google Docs. Tap tap, my fingers hit the keys and words appear on a page that looks and feels like a word processor, except that it’s running in a browser without the data ever touching my hard drive.It feels an appropriate interface to think through some of the ways in which the digital media landscape has changed in the time since, around a decade ago, I was transferring university essays from one machine to another on USB keys, terrified of corrupting the data or overwriting the latest draft with an older one by mistake. The same transition, a shift from locally stored data and local processing power to the cloud and Software-as-a-Service, is behind many of the changes in how we consume media in the 21st century — which is one of the main topics of the column."collectively we’ve lowered our assessment of what constitutes a fair price."Music and video are still the primary artifacts of pop culture (how could it be otherwise?) but our relationship to them as consumers is now more complicated. Great songs, albums, TV shows, and movies are still worth just as much to us in an emotional sense, but collectively we’ve lowered our assessment of what constitutes a fair price.Rather than being the result of “technological progress” in the abstract, we’ve been steered towards this point by a string of products and services that emerged, mostly through the aughts, as Silicon Valley looked for new business models after the dotcom crash. A brief, very incomplete timeline could run something like: In 2001 Apple released both iTunes and the iPod, revolutionizing the way we categorized and transported music; YouTube launched in 2005, and not long after, Netflix — founded in the late 90s as a mail-order DVD rental service — began the pivot to video-on-demand that would turn it into the streaming giant it is today. Meanwhile, Steam (launched 2003) was demonstrating that video games could ship in digital-only form, and Spotify (2006) had just begun to experiment with a music platform based on access to music without ownership.These companies are now household names, and with hindsight, their success takes on the air of inevitability; but the truth of it is that all have had ups and downs, failures and triumphs, various competitors that might have displaced them along the way. (The business models these companies employ will be another regular theme of the column.)Although streaming music and video are now ubiquitous, we rarely get to peer into the technical and/or financial systems that make them work. I’m always straining to catch a glimpse of the wizard behind this curtain, and this week I found it in a review in The Nation of a book that promises to do just that. In Spotify Teardown: Inside the Black Box of Streaming Music, a group of academics from the universities of Stockholm and Umeå explore the inner workings of the Swedish company, using some clever research methods to figure out what makes it tick.the digitization of the music industry has removed one set of gatekeepers and replaced them with another If haven’t yet watched a “teardown,” it’s a concept taken from hacker/maker culture where a product is disassembled and the results shared publicly, usually in violation of a company’s terms of service (but often to much acclaim):

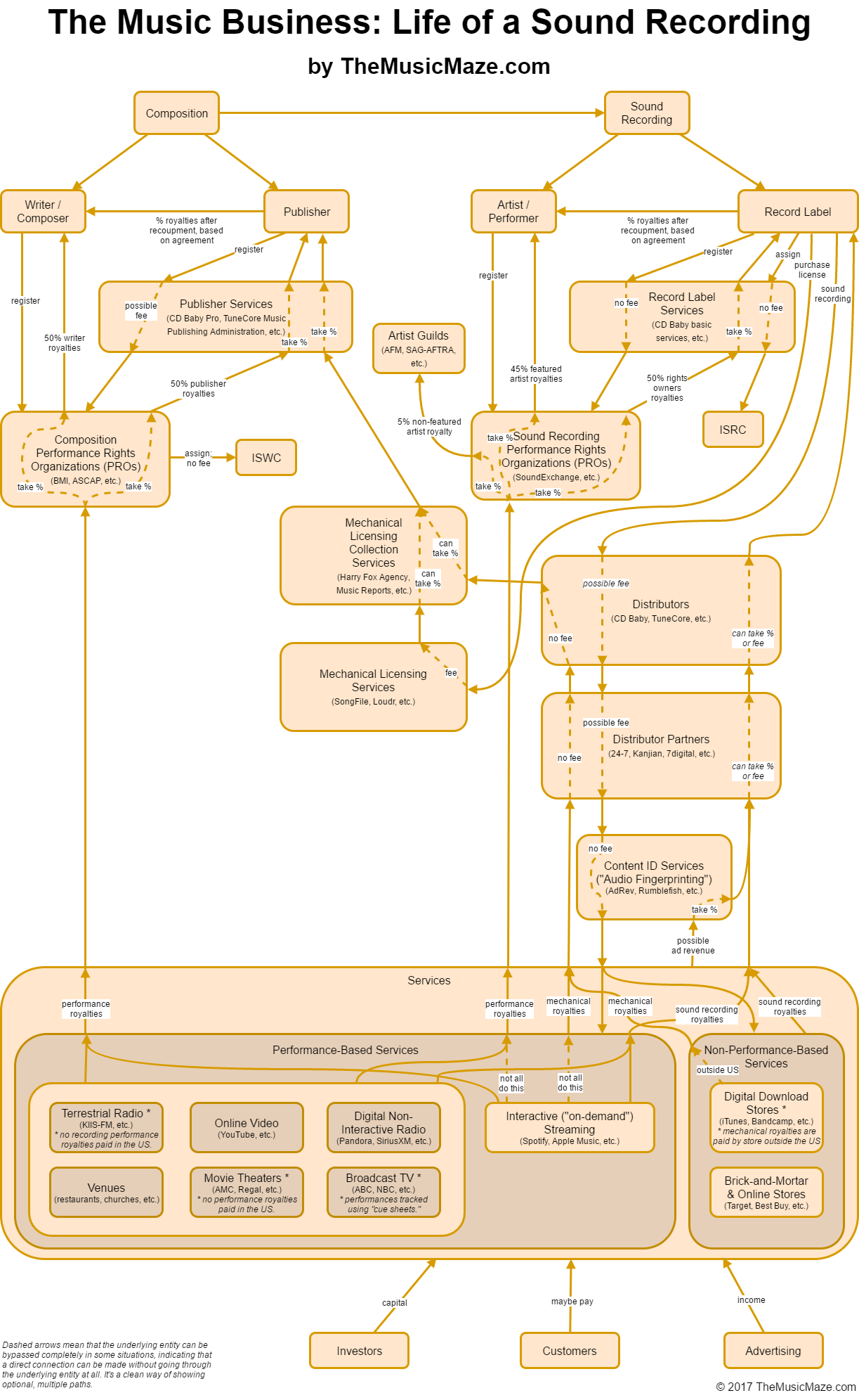
Like engineers trying to dismantle an iPhone the team behind Spotify Teardown got hands-on with the product, taking an experimental approach that involved setting up a fake record label and uploading their own sound recordings to the platform. (As a poetic touch the recordings included warped versions of Spotify ads, “in a sense feeding it its own waste” as reviewer Joe Veix writes.) One of many things they found is that musicians don’t upload music to Spotify directly, but instead use third-party services that integrate with the platform. These companies do the work of right management, metadata tagging, royalty collection and other administrative functions of the digital music machine — the complexity of which is shown in this headache-inducing flowchart from The Music Maze.Ultimately what these researchers have shown is that the digitization of the music industry has removed one set of gatekeepers and replaced them with another which, dare I say it, will be another recurring theme in my writing here. But for all that this interests me, I’ll admit that I haven’t read the book yet, only the reviews.Maybe I can download a copy?
About Breaker:  Founded in 2016, SingularDTV launched its artist-driven blockchain-powered entertainment dapp Breaker in January 2019. Built with the creator in mind, Breaker empowers artists with a blockchain rights management system and peer-to-peer distribution platform. Audiences from all over the world can find bold independent content on Breaker, including the company’s own original productions. Download the dapp at www.breaker.io.